下面这个示例EA("svmTrader")展示了如何典型地使用支持向量机学习工具(可以从MQL5市场下载支持向量机学习工具)。这个专家顾问的工作原理如下:
使用svMachineTool库创建两个新的支持向量机。一个用于发出新的“买入”信号,另一个用于发出新的“卖出”信号。
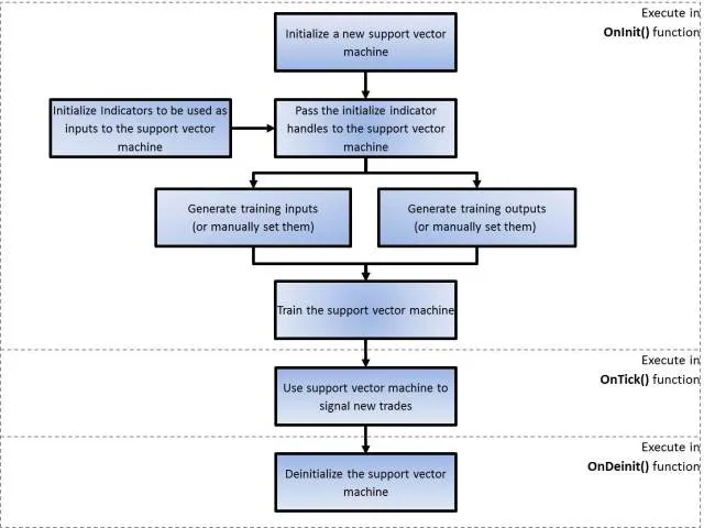
初始化七个标准指标,并将每个指标的句柄存储到一个整数数组中(注意:可以使用任意组合的指标作为输入,只需将其作为单个整数数组传递给支持向量机即可)。
将指标句柄数组传递给新的支持向量机。
利用指标句柄数组和其他参数,使用历史价格数据生成用于训练支持向量机的准确输入和输出。
一旦生成了所有输入和输出,就会对两个支持向量机进行训练。
训练后的支持向量机将在EA中用于发出新的买入和卖出信号。当出现新的买入或卖出信号时,交易会被打开,并伴随手动设置的止损和止盈订单。
希望这个专家顾问能够让你在使用这个工具时多一些尝试。我建议你复制、修改这个专家顾问,以适应你自己的交易风格。
